

Recent research from the University of Helsinki sheds new light on the behavior of the KRAS gene in two of the deadliest cancers—pancreatic and colorectal cancer. These findings suggest potential pathways for targeted therapies in KRAS-driven cancers.
KRAS, a gene known to be mutated in various cancers, has effects that are more complex than previously understood. While the role of cancer-driving, mutated forms of KRAS is well-known, this new work reveals the importance of the presence or absence of the normal, non-mutated version of KRAS.
The team, led by Dr. Arafath (Rafa) Najumudeen, studied the impact of KRAS on tumor initiation, progression, and therapeutic response in pancreatic and colorectal cancers using both mouse models and patient data.
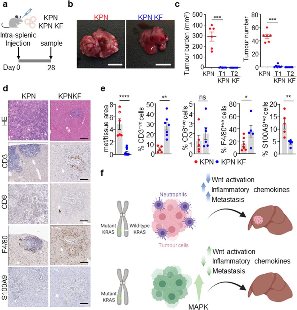
Published in Cancer Research and Nature Communications, the studies demonstrate that the loss of the normal version of the KRAS gene can accelerate the growth of pancreatic and colorectal cancers. Interestingly, these tumors seem less likely to metastasize.
“We have discovered that the normal version of KRAS acts like a brake on cancer, holding back the effects of the mutated KRAS gene that drives cancer growth, says Dr. Rafa Najumudeen from the Institute for Molecular Medicine Finland (FIMM) at the University of Helsinki, lead author of the studies.
The results also suggest that when a patient’s pancreatic cancer loses the normal KRAS gene, the cancer becomes more sensitive to a type of drug called MEK inhibitors. This means that patients with specific genetic profiles—those who have lost the normal KRAS gene—may be more likely to benefit from targeted therapies that can slow tumor growth.
“Our findings give us a better understanding of how different versions of the KRAS gene interact in cancer. More importantly, they provide a pathway to potentially more effective therapies for two very aggressive cancers,” adds Dr. Najumudeen.
“These cancers are often diagnosed late and are difficult to treat, making new discoveries critical for improving patient outcomes. By targeting tumors with specific genetic profiles, we can give patients a better chance of survival.”
Pancreatic and colorectal cancers are leading causes of cancer-related deaths globally. This research opens new opportunities for targeted therapies, potentially leading to more effective treatments for many cancer patients, not only in Finland but worldwide.
“KRAS has been the focus of intense international research for a long time, with most studies concentrating on the biology of the mutated KRAS gene and its inhibition by drugs. This new research is groundbreaking because it reveals that in cancer, the normal KRAS gene is not just a bystander but plays a crucial role in cancer control and the effectiveness of drug therapies,” states Johanna Ovaska, Professor of Molecular Cell Biology at the University of Turku who was not involved in the study.
More information:
Sigrid K. Fey et al, KRAS Loss of Heterozygosity Promotes MAPK-Dependent Pancreatic Ductal Adenocarcinoma Initiation and Induces Therapeutic Sensitivity to MEK Inhibition, Cancer Research (2024). DOI: 10.1158/0008-5472.CAN-23-2709
Arafath K. Najumudeen et al, KRAS allelic imbalance drives tumour initiation yet suppresses metastasis in colorectal cancer in vivo, Nature Communications (2024). DOI: 10.1038/s41467-023-44342-4
Citation:
Genetic discovery paves the way for advanced pancreatic and colorectal cancer treatments (2024, October 21)
retrieved 21 October 2024
from https://medicalxpress.com/news/2024-10-genetic-discovery-paves-advanced-pancreatic.html
This document is subject to copyright. Apart from any fair dealing for the purpose of private study or research, no
part may be reproduced without the written permission. The content is provided for information purposes only.